
The two barcode layers on Amazon
Amazon has two separate barcode requirements that confuse a lot of sellers. First: the GTIN (UPC or EAN) required to create a product listing — this identifies the product to Amazon's catalog. Second: the FNSKU, Amazon's internal barcode used to track inventory inside FBA warehouses. You need both, but you get the FNSKU from Amazon after you create the listing with your UPC.
What Amazon does with your UPC
When you enter a UPC to create a listing, Amazon looks it up in its catalog. If the UPC matches an existing product, you list against that product page. If it's a new product, Amazon creates a new ASIN using your UPC as the identifier. Amazon's GTIN verification checks that the UPC prefix traces to a legitimate GS1/UCC-issued company — which is why codes from original UCC prefixes work, and algorithmically generated codes often don't.

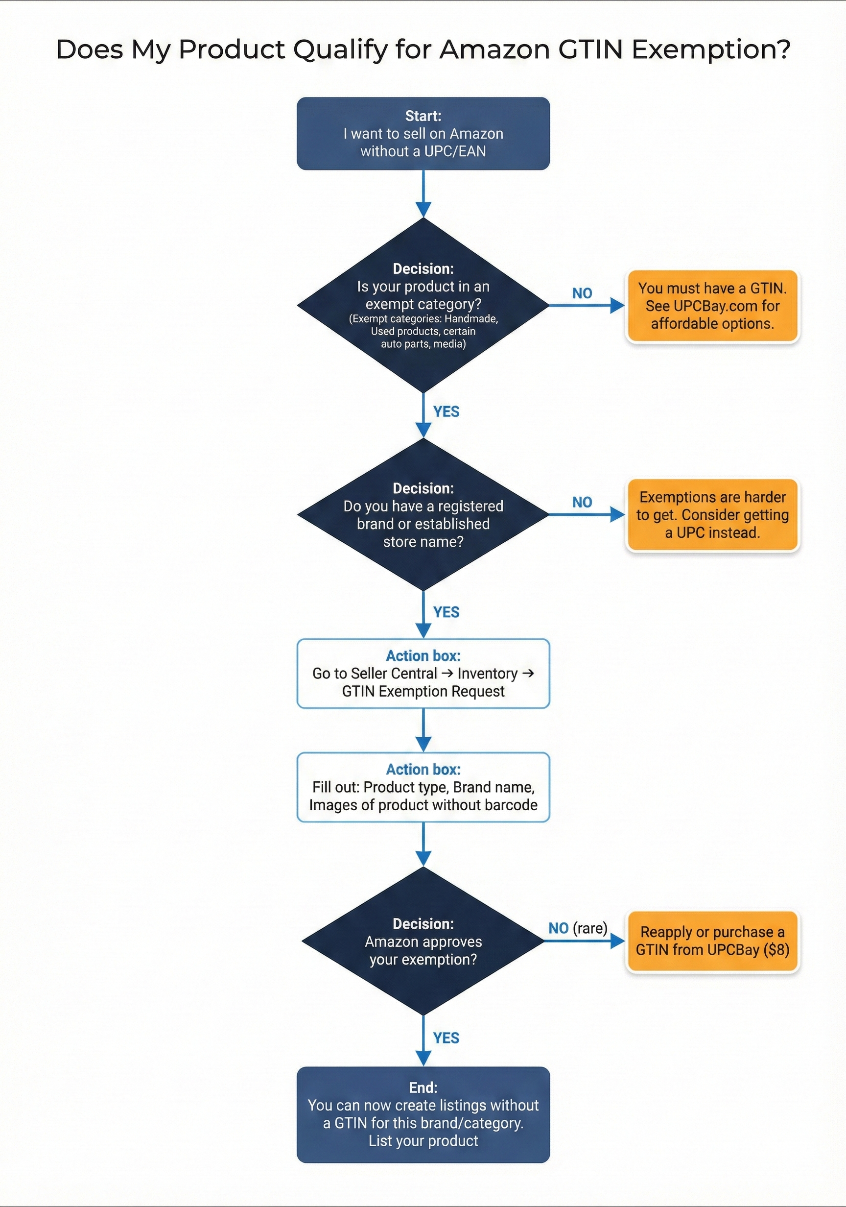
GTIN exemptions — who qualifies
Amazon allows GTIN exemptions in select categories: certain handmade and craft items, some jewelry, and a few others. You apply through Seller Central by navigating to Catalog → Add a Product and following the exemption request flow. If approved, you can list without providing a GTIN. Approval is category-specific and not guaranteed. Most private label and manufactured product sellers don't qualify.
Do third-party barcodes work on Amazon?
Yes, when they come from legitimate UCC/GS1-issued company prefixes. Amazon's 2016 GTIN verification update targeted fake codes — codes not traceable to any real prefix. Codes from original UCC-issued prefixes (pre-2002) pass verification and create real listings. This is what UPCBay sells. If you've seen Amazon reject third-party codes, the likely cause was codes generated with no real prefix backing them.
Stickerless vs FNSKU labeling for FBA
Once your listing is created and you're setting up an FBA shipment, you choose how to label units. Stickerless (commingled): Amazon uses the manufacturer barcode on the product. Your units can be mixed with other sellers' units of the same ASIN. FNSKU labeling: You apply Amazon-generated stickers to each unit with the FNSKU. Your inventory is tracked separately, preventing commingling. Most private label sellers use FNSKU labeling. It prevents receiving another seller's returned items in your account.
Get barcodes for your products
Starting at $8. One-time, no renewal, instant delivery. Works on Amazon, eBay, Etsy, and more.